編集画面の開き方
2025年12月9日
ページを印刷
このページでは規程一覧で保存している規程の編集画面の開き方をご案内します。
操作方法
1. 規程一覧画面で規程をダブルクリック

編集画面が開きます。
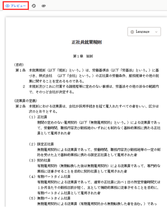
画面左側で規程の編集画面、右側の「プレビュー」タブで規程のプレビューを開くことができます。

画面右側には規程の各タブ(「目次」「プレビュー」「変更履歴」「規程レビュー」「添付資料」「コメント」「注釈」「条文検索」「関連条文」「確認依頼」「情報」)が表示されます。
その他のタブを開きたい場合は、タブをシングルクリックすることで切り替えが可能です。
※ユーザーの役割によっては表示されない/操作できないタブがあります。

補足事項
規程一覧画面でもプレビューを見ることが可能です。
1. 規程一覧画面で規程をシングルクリック

画面右側に規程の「プレビュー」「変更履歴」「添付資料」タブが表示されます。

「プレビュー」タブで規程のプレビューを開くことができます。

その他のタブを開きたい場合は、タブをシングルクリックすることで切り替えが可能です。

本ページの情報は、掲載日時点のものです。
実際の画面とは異なる場合がありますので、その際は画面の内容を優先してください。
また、本情報は予告なく変更・更新されることがあります。
実際の画面とは異なる場合がありますので、その際は画面の内容を優先してください。
また、本情報は予告なく変更・更新されることがあります。
このページは役に立ちましたか?
ご意見ありがとうございます!
ヘルプセンター改善の参考にいたします。